摘要:随着中国农村经济的不断发展和农村改革的深入推进,农村承包土地确权登记颁证工作的重要性日渐凸显。这一工作源于对农村土地产权制度的深刻认识,旨在通过明确土地产权关系,保护农民的土地权益,促进农村经济的稳定与繁荣。现阶段,在城乡融合发展步伐不断加快的现实背景下,农村承包土地确权登记颁证制度已成为全面推进乡村振兴、加快农业农村现代化的关键支撑。正因如此,有必要对中国农村承包土地确权登记颁证工作展开系统研究,以期为未来的农村改革与发展提供有益借鉴。本文主要围绕农村承包土地确权登记颁证制度的理论逻辑、政策内涵及实践探索进行系统地梳理总结,为下一步的改革方向提供理论依据和现实基础。
关键词:农村土地承包经营权;确权登记颁证;农村土地制度改革;三权分置
一、理论逻辑
土地制度是农村的基础性制度,土地权益的归属决定了农民的权益能否得到充分地尊重和实现(赵阳,2010)。新中国成立以来,农村土地产权制度随着经济社会的发展,在产权所属主体和经营形式不断变化中逐步确立(贺雪峰,2015)。从农民土地所有制、集体土地所有制到家庭联产承包责任制,再到农村承包土地确权登记颁证,每一步变革都凝聚着农村改革的智慧与决心。
(一)从“耕者有其田”到集体所有
新中国成立之初,为了创造开展社会主义革命和建设的经济条件,中国通过没收封建土地和财产、按人口统一分配土地等方式,在全国有步骤、有秩序地开展农村土地改革工作。土地改革彻底根除了两千多年的封建地主土地所有制,实现了农村土地农民私有制,确立了“耕者有其田”的土地制度。土地改革为农民提供了比较完整的土地产权,使千百年来中国农民“耕者有其田”的梦想变成了现实,极大地刺激了农民的生产积极性,解放了农村生产力(赵阳,2007)。但由于其并未改变私有制的生产关系,在生产力不断提高的背景下,这一制度必将发生新的变革。
二十世纪五六十年代,为应对国内外政治与经济关系,巩固新生政权,中国制定了实现国家工业化的战略目标。但由于小农生产产权极度分散、效率尤为低下,难以支撑中国工业化赶超发展;农村劳动力短缺、生产资料匮乏等问题,更是抑制了小农家庭经营的稳定运行(赵阳,2004)。针对这一问题,为迅速发展社会生产力,中国通过运用行政力量组织农民走集体化道路,推进农村土地产权的快速集中。具体表现为,通过农业互助组、初级农业生产合作社、高级农业生产合作社的集体化运动建立起人民公社体制,将农村土地产权由个人收归于集体,实现了农地集体所有权与使用权的“两权合一”,形成了“集体所有、统一经营”的产权结构(姚志等,2022)。具备统一经营、集中劳动特点的“一大二公”的人民公社在一定程度上整合了农村资源、发展了农村集体经济,但是由于其存在“搭便车”和无法有效监督的制度缺陷,导致农业生产受损,农业农村发展陷入了低效率困境。
(二)从人民公社瓦解到家庭承包
面对自然灾害与农业生产力水平低下带来的严重的生存压力,1978年,安徽省凤阳县小岗村农民实行集体土地“包产到户”,农村土地承包制度改革成为中国经济体制改革的突破口(赵阳等,2020)。1980年9月,中共中央印发《关于进一步加强和完善农业生产责任制的几个问题》,将实行包产到户视为解决温饱问题的必要措施之一。1982年1月印发的《全国农村工作会议纪要》更是明确将专业承包联产计酬,联产到劳,包产到户、到组,包干到户、到组等,视为社会主义集体经济的生产责任制。这一文件极大地减轻了包产到户所面临的阻力和困难,为农业生产的发展注入了新的活力。1983年中央“一号文件”(即《当前农村经济政策的若干问题》),充分肯定了农业生产责任制“是在党的领导下我国农民的伟大制造,是马克思主义农业合作化理论在我国实践中的新发展”;这份文件还指出人民公社制度要从两方面进行改革,即“实行生产责任制,特别是联产承包制;实行政社分设”。这实际上等于在政策上宣告了人民公社的废除(赵阳,2007)。之后,家庭承包经营在全国普遍实行,人民公社集体经济制度逐渐转向家庭承包经营制度。1983年10月,中共中央、国务院发出的《关于实行政社分开建立乡政府的通知》标志着人民公社正式退出历史舞台。到1984年底,全国范围内的人民公社体制基本解体。农民通过“交够国家的,留足集体的,剩下的全是自己的”这一承诺,获得了对土地的使用权和部分剩余收益的索取权。具体而言,家庭联产承包责任制以界定农民对土地具有一定的使用权和收益权为切入点,将农民的生产劳动与收入直接挂钩,极大地调动了农民的生产积极性、提高了农业生产力,推动中国农业农村发展焕发出新的生机与活力(陈锡文等,2008;刘灿,2014)。
(三)从稳定完善农户承包经营权到土地确权登记颁证
在中国人多地少的现实条件和“大国小农”的基本农情下,家庭联产承包责任制给农民提供了最基本的生活保障。正是因为这一改革的成功,在第一轮土地承包经营权到期后,中国政府及时地把耕地的承包期从15年延长到了30年。1997年,中共中央办公厅、国务院办公厅印发的《关于进一步稳定和完善农村土地承包关系的通知》明确提出,集体土地实行家庭联产承包制度,是一项长期不变的政策,要使绝大多数农户原有的承包土地继续保持稳定。1986年通过的《中华人民共和国土地管理法》和2002年通过的《中华人民共和国农村土地承包法》更是为保障农民的土地承包经营权提供了重要的法律基础。
但是,国家政策和法律赋予农民的承包经营权并未得到全面落实且存在一定缺陷,具体表现在以下几个方面:第一,在当时的农地制度安排下,农民的权益易受侵害。主要的原因在于,真正手中持有承包经营权书面证明的农民数量还不够多,且多数书面证明不符合法律规范,并且很有可能不具有实际的法律效力。土地承包经营权的脆弱性导致农户的合法权益极易遭受侵犯。第二,当时的农村土地登记制度存在不规范和不健全的问题,这导致了所颁发证书的可信度有所欠缺。不同部门在农地登记管理中的利益难以得到有效协调,这不仅引发了重复登记和资源浪费问题,更对证书的权威性产生了负面影响。第三,土地权属关系不明晰,使得农户在土地流转过程中需要支付较高的交易成本,这限制了土地的有序流转,直接导致了农地市场的滞后发育。承包地块固定导致农户对农业生产的长期预期不足;农地分散经营则导致土地难以实现统一规划和高效利用,影响了农业生产的规模化和现代化进程。
进入21世纪后,中国经济社会的快速发展使得农村土地产权制度难以与不断推进的工业化、城镇化进程有效衔接,在新的时代背景下其面临更多新的问题和挑战。例如,土地细碎化制约了农业规模效益。中国农业经营规模小、土地细碎化的特点至今仍未发生根本性的变化,小农户分散经营与农业规模化发展之间的矛盾仍然较为突出(阮文彪,2019)。第三次农业普查数据显示,当前中国仍有超过2亿的小农户,占农业经营主体的98%以上,其经营农地面积占比超过70%①,小农经营仍是未来很长一个时期农业经营的基本面。在土地流转方面,近三分之一的非正规流转使得农地流转市场相对无序,并在很大程度上限制了新型农业经营主体的发展(黄季焜等,2012)。
与此同时,土地承包经营权流转纠纷数量较大并呈现上升趋势,影响了农地利用效率和农业长期发展(向超等,2019)。土地产权界定不清侵害农民合法权利,具体表现为:第一,土地承包关系中发包方虚位。根据中国法律规定,土地承包关系中发包方是农村集体经济组织,农村土地所有权归农民集体所有,但是多个法律法规对“集体”概念并没有明确注解,且国家对农村土地产权归属的称谓也并不统一,例如《中华人民共和国宪法》和《中华人民共和国民法通则》分别将农村土地所有权赋予“集体”和“农民集体”,而《中华人民共和国农业法》和《中华人民共和国土地管理法》则分别将包括土地在内的集体资产赋予“农村集体经济组织”和“村民小组”。这种土地权利主体的模糊性使得所有权、管理权混乱,到底该谁行使土地的所有权、管理权,仍然没有统一明确的规定(赵阳等,2017),这就导致部分村组集体随意终止土地承包合同,以行政力量要求农民土地入股,干涉农民经营自主权。第二,土地承包关系中承包方边界模糊。土地承包经营权以家庭为单位,当家庭成员生死嫁娶导致集体成员人数发生变化后,为了维护集体成员土地占有公平,集体往往通过土地调整重新分配土地,但频繁的土地分配会破坏土地承包经营权的稳定性,此外,选定多长时间为一个期限进行土地调整,也会引发新的土地纠纷,造成土地承包经营权混乱(赵阳等,2017)。第三,土地承包关系中发包方和承包方权属错位。虽然法律规定了农村土地归集体所有,但是地方政府实际掌握了农村集体土地处置权,这是地方政府行政力量管理农村事务的连带结果(赵阳等,2017),这就出现各级政府普遍扩大征地范围,滥用征地权力,违规随意征占集体土地,使得农民的土地财产权利受到损害(赵阳,2013)。此外,除了土地承包经营权模糊的问题,“谁来种地”与“无地可种”之间的矛盾也日益突出。大量农村青壮年劳动力转向非农产业和部门,并逐渐在城镇落户,这就使得农村家庭结构发生巨大变化,进而对土地承包经营权的调整做出了要求(赵阳,2014)。在土地集体所有的前提下,承包权和经营权随人口的大量外流发生分离,如何稳定和完善土地承包经营权成为亟待解决的基础性问题。
土地制度设计的不完善与农业生产现实之间的矛盾日益凸显,成为制约农村经济发展的瓶颈。为解决这一问题,农村土地产权制度的进一步改革势在必行。学术界普遍认为,需要通过确权以提升农地产权明晰度,增强产权的排他性,赋予产权交易灵活性,以降低农地市场的交易成本,盘活农地的交易特性(钱忠好等,2016;罗必良,2016;洪银兴等,2019)。受此影响,加之出于对土地所有权弱化、各类权利主体模糊等问题的担忧,中国政府不断探索稳定产权期限、明晰产权范围、赋予产权权能的土地产权制度改革。随着《中华人民共和国物权法》的颁布,农户的土地承包经营权正式完成了物权化。这为进一步稳定农村土地承包关系,提供了重要的法律根基。在上述法制基础和现实经济背景下,中国农村承包土地确权登记颁证工作逐步展开,从一个村的试验到整县整省试点,从局部试点到全面铺开、全国范围内同步开展,包括各级政府部门、大专院校专家学者,特别是县乡村干部和农民骨干,5年内,全国数千万人参与到这一波澜壮阔的伟大工程之中。
总括而言,中国农村承包土地确权登记颁证工作,如果从2008年安徽肥东火龙村第一个试点算起,到2019年结束,历时12年;如果从2014年正式大规模推广算起到2018年底基本完成,中国仅仅用了5年时间就完成了耕地面积位居世界第四的大范围土地确权,可谓速度快、效率高、成效显著。这一浩大工程为第二轮土地承包到期后再延长30年打下了系统的、坚实的基础。
二、政策内涵
改革开放以来,中国农村改革始终围绕着土地制度展开,其中土地产权制度改革占据着根本性位置(陈朝兵,2016)。长期稳定的、可转让的土地权利是维护农民基本生活保障、激励农民在土地上做出长远投资、推动农地流转市场有序发展并促进农民收入持续增长的重要条件(黄少安等,2005;程令国等,2016;罗必良,2017),而开展农村承包土地确权登记颁证是明晰土地权属、稳定人地关系、提升土地价值、促进土地流转市场发展、减少承包纠纷,以及推动新型农业经营体系构建、加快农业农村现代化的有效途径(赵阳等,2017)。
(一)清晰土地权属
1980年中央正式肯定了家庭联产承包责任制,并要求实行包产、包干到户。农业生产采取了统分结合、双层经营的办法,将农地产权划分为所有权与承包经营权,实现了“两权分离”,是中国农地制度改革史上的伟大创举(冀县卿等,2019)。改革开放40多年来随着社会经济的不断发展,承包地出租、租赁、转包等多种形式的土地流转大量涌现,全国家庭承包耕地流转面积已经从2007年的6400万亩增加至2021年的超过5.55亿亩①,农地流转面积占比超过37%。然而在土地确权之前,现实中部分土地经营者没有经营权,权利模糊空间带来了大量的利益纠纷,两权中的“承包经营权”亟待分离,中国农村土地权属亟需清晰与细化(赵阳,2014)。正因如此,包含“所有权、经营权、承包权”的“三权分置”为多数产权制度经济学家所呼吁,中央政府也不断探索“三权分置”的运行机制。2016年10月,中共中央办公厅、国务院办公厅印发《关于完善农村土地所有权承包权经营权分置办法的意见》,要求逐步完善“三权”关系。由此,中国农村土地产权变迁进入了“三权分离”时期,农地的所有权、承包权与经营权分别归属于村集体、承包者(农民)和经营者(流转后归属于经营主体与农户)。
“三权分置”是中国为适应经济社会发展需要而做出的对生产制度的实时调整与变革,是中国农地制度改革史上的又一伟大制度创新。在此背景下,开展农村承包土地确权登记颁证是保障农民土地权益的重要举措。通过明确土地权属关系,可以有效解决部分农民由于缺乏确切的具有法律效力的证明导致土地权利屡屡受到侵犯的问题(赵阳等,2017)。在维护农民土地权益的基础上,农村承包土地确权登记颁证也为农村经济的稳定发展提供了坚实的法律保障,从而有利于推动农村社会的和谐与进步。
(二)稳定人地关系
农村承包土地确权登记颁证有利于稳定与巩固人地关系。保持农村土地承包关系稳定并长久不变,是基于中国国情农情,结合经验借鉴与实践探索所形成的重要理念(赵阳等,2012)。实践充分证明,稳定的土地承包关系对于农村社会的长治久安和农民生产信心的坚定具有至关重要的作用。这种稳定性不仅有利于增强农民对土地的情感联系,而且有利于提升他们进行长期规划的积极性与信心,能够为农业的可持续发展奠定坚实基础。2019年11月26日,中共中央、国务院出台重要文件对第二轮土地承包到期后再继续延长30年做出了明确部署①。“农村土地承包关系稳定并长久不变”的实行,一是有利于巩固和完善中国农村基本经营制度;二是有利于促进中国特色现代化农业的发展;三是有利于乡村振兴战略的具体实施;四是有利于固化人地关系、保障农村社会的和谐与稳定。农村承包土地经过确权颁证之后,土地虽然还是资源和要素,却又可以理解为农民的资产,因为确权后的土地具有收益权和抵押权,农民的土地使用权或经营权,无论是流转、征用、集体公益事业占用等,都必须经过农户本人知晓与同意,都必须“尊重农民意愿”。
当前,中国农村人地不匹配的矛盾十分复杂,人和地的关系导致了中国农业生产普遍存在“剥削式、掠夺式”的经营方式,土地地力不断下降,威胁到粮食安全、生态安全和食物安全。“长久不变”的政策对稳定人地关系、促进经营者增加投资、改善地力和保护生态、推广绿色农业发展模式等均具有重要作用。总之,农村承包地的确权、登记、颁证,是体现中央“长久不变”思想、稳定农民与土地关系的具体形式。
(三)保护农民利益
土地不仅是农业生产最基本的物质资料,还是农民的生存资料。作为农民的“命根子”,土地具有生存保障、就业、养老等多种功能(赵阳,2007,2011)。2020年初爆发的新冠疫情证明了无法外出就业的大批农民工,仍然要依靠和依赖农村土地保障就业。通过农村承包地的确权、登记、颁证保障土地的物权效力实现,农民是其所承包的农村土地的物权权利人,可以依法经营利用,进而取得合法收益。未来需要通过不断完善与细化土地承包权、经营权权能,并通过法律的形式保障农民对承包土地的占有、使用、收益等权利。早在2008年2月1日实施的《土地登记办法》中就明确指出,城镇和农村的土地权利需要一视同仁,而且均定义为物权保护的范围,重点规定了农村集体对土地的所有权、农民对土地的使用权和抵押权均受国家法律保护,权利不能被任何单位和个人所侵犯。土地流转、出租等为外出务工的农民提供了收益的机会,而土地证书是其获得收益的法律“凭证”。因此,农村土地确权登记颁证是一项利民措施。现实中,部分农民因为缺乏抵押物而无法获得贷款,贷款难成为经营主体和农户发展的制约瓶颈,因此,分离出的经营权被赋予了抵押属性,农民可以用土地权证进行抵押贷款,用以获得发展的初始资本,这也是可以将土地理解为农民资产的重要原因。
开展农村承包土地确权登记颁证一方面能够进一步确认农民长期稳定的土地权利,另一方面也可以使农民逐步获得这些权利的全部经济价值。对于农民而言,承包土地确权登记颁证能够为农村土地承包权和经营权提供有效的法律保障,使其获得安全、稳定的各项土地收益,带动粮食产量增加,保障粮食安全,促进农民收入增加,进而使土地经营逐步进入良性循环的轨道。开展农村承包土地确权登记颁证还有利于激励农民在土地上进行长期投资。农村承包土地确权登记颁证为农村土地承包经营权提供了有效的法律保障,使农民有了稳定的预期,从而敢于在自己的承包地上进行长期投资(赵阳等,2012)。除此之外,开展农村承包土地确权登记颁证对政府健全和完善农业支持保护制度也具有非常重要的意义。过去由于缺乏完备的土地信息,政府推行并深化的一系列以土地为载体的支农惠农政策,难以精确和细化,弱化了政策的实施效果。通过精确的土地测量以及提供正式的土地产权证书,能够提高支农政策的效率。
(四)规范农地流转
中国农村土地经营权的流转实质上是一种市场行为,归属于农村土地租赁市场。但是,现实中农地流转却存在诸多不规范的行为与问题,诸如村干部参与往往增加了交易成本,而不是提供无偿的流转服务,为了规避交易成本,非正规农地流转市场大量发育,主要包括农户之间私下进行土地流转,不签订书面协议,仅达成不具有法律效力的口头契约,在流转纠纷发生后,往往很难处理。这些不规范的农地流转行为,往往是诱发流转纠纷事件的重要原因。当前中国农村土地流转市场一直存在零租金、无固定期限、无合约等非正规农地流转行为。从已有文献来看,黄季焜等(2012)对2000户农户进行调查后得出,2008年无偿流转的比重为61.05%。在扩大样本范围后,叶剑平等(2010)对17省的1773户进行摸底调研,发现每省平均非实物与非现金补偿的无偿流转占到38.6%。钱忠好等(2016)依据4省的调查数据统计结果也发现,有超过30%的零租金流转。王亚辉等(2018)统计了2003—2013年农业部农村固定观察点系统大样本数据,得到大约17万份样本,分析结果显示:中国农村土地租赁市场上的零租金流转率,整体上超过50%。总体来讲,无论是一些早期的调查(钟涨宝等,2003;洪名勇,2009),还是近几年来的一些研究均显示,农户之间选择口头契约与短期交易的比例仍然很高,占到60%以上(何欣等,2016;邹宝玲等,2016;钱龙等,2018;洪炜杰等,2018)。可见,中国非正规农地流转行为已是普遍现象。因此,规范中国农村农地流转市场、推进正规农地交易市场形成与完善,已经成为未来相当长一段时间内中国政府的重要农村政策目标。
中国农村土地流转市场的发育为土地资源的优化配置、农业规模经营的发展、农民财产性收入的增加创造了有利条件,而土地确权登记颁证有可能在这一过程中发挥关键的作用。对于农民而言,开展农村承包土地确权登记颁证,有利于推动农地流转市场的有序发展(赵阳等,2017)。具备法律效力的证书是市场交易的必备条件,开展土地确权登记颁证可以为农民提供一个法律证书,进而为土地流转市场的发展提供制度基础。在农民获得证书之后,农村流转土地的形式将变得更为简单、标准,流转程序将更为迅速、可靠,有利于降低市场交易成本。
(五)解决承包纠纷
土地流转纠纷是土地纠纷中最为主要的纠纷类型。有学者以北京市为例进行了分析研究,发现土地流转纠纷数量在逐步下降。结果表明,2009年北京市因土地流转发生纠纷事件高达873件,而到2016年已经下降到473件;从占比来看,2009—2016年,流转纠纷占总土地纠纷的比重也从77%下降到59.2%。虽然8年间下降了17.8个百分点,土地流转承包纠纷仍然在相关土地纠纷中占据主导地位(谢玲红等,2019)。就全国而言,有学者对中国2013—2015年的调查研究表明,连续3年的土地经营纠纷事件在所调查样本中的发生率分别为7.2%、7.97%和9.35%,发生率均低于10%。以中国现存的2.3亿农户进行估计,夏英等(2018)的推算结果显示纠纷数量为1656万~2150.5万件不等。即,中国农地流转市场还存在纠纷数量庞大、纠纷类型多样等问题,这都牵涉农民的根本利益。
为了解决土地流转纠纷问题,2013—2019年中国政府快速推进全国范围内的承包地确权登记颁证工作。政策目标在于进一步明晰农村土地承包权、经营权的归属问题,用法律凭证的形式保护农民利益,用产权清晰的方式解决部分土地流转交易市场上的纠纷问题,降低流转中的交易成本,最终为维护农民各项合法权益和保障农民收益提供强有力的原始法律凭证或依据。如果农户所承包耕地的四至(边界)不清、不规则地块的面积不明,不仅会在农地流转交易时增加测量成本,引发纠纷,更为重要的是在经营主体转入土地后,无法打破原有界线进行规模经营,土地仍然细碎化,这就大大增加了机械换田耕种成本,导致大量的转换时间,降低了生产效率。农地确权采用先进技术进行精准测量,农户在流转农地时,可以依据土地确权证书上的准确面积,按照一定的价格进行交易,有利于减少农地流转中的价格纷争,一定程度上规范了农地流转市场(赵阳等,2017)。在农村承包土地确权登记颁证之后,土地权利和界限得以明确,当出现争议时土地权属证书能为农民提供法律依据,有利于减少争议的发生并促进社会稳定,进而促进土地市场的良性发展。
三、实践历程及改革方向
随着政府政策支持力度的不断加大,农村承包土地确权登记颁证工作在全国范围内取得了长足进展,越来越多的农民获得了载明权属范围与权利内容的土地权属证书,有效保障了其土地权益。作为深化农村产权制度改革的重要一环,农村承包土地确权登记颁证不仅激发了农民的生产积极性,而且为农村经济社会的稳定发展奠定了坚实基础(赵阳,2013)。
(一)发展历程及其主要成就
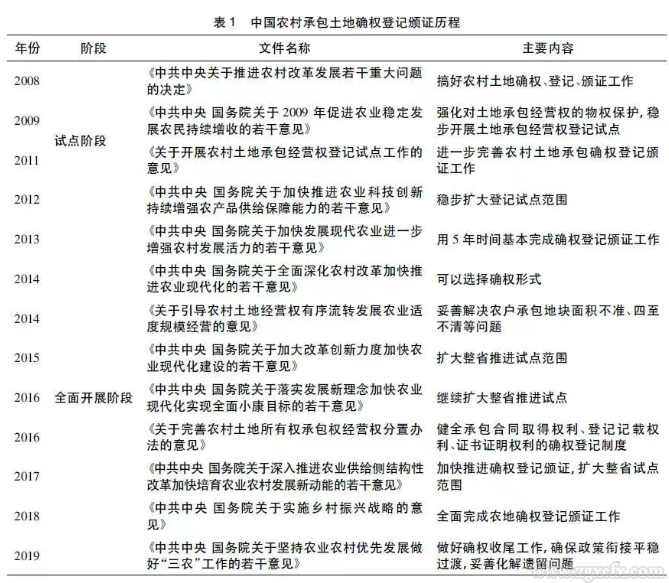
中国农村土地确权登记颁证工作的特点可以概括为速度快、时间短、范围广,主要包括两大阶段:试点阶段(2008—2013年)、全面开展阶段(2014—2019年)(见表1)。2008年中央政府正式提出要搞好农村土地确权、登记、颁证工作,2008年在安徽省肥东县的火龙村完成了全国首个农村土地确权登记颁证试点。2009年开始了8省(市)8个村庄的试点,2011年确定50个县(市、区)开展登记试点。2013年在已有试点的基础之上再次部署了105个试点县域,由此中国农村土地确权进入新的阶段。2013年中央“一号文件”和2014年政府工作报告正式提出,用5年左右时间基本完成农村土地的确权登记颁证工作。
1.试点阶段:2008—2013年。2008年的中央“一号文件”提出,要加快建立土地承包经营权登记制度。同年召开的党的十七届三中全会要求,在原有的土地承包经营权30年不变的基础上,保持农村土地承包关系长久不变。全会通过的《中共中央关于推进农村改革发展若干重大问题的决定》,明确要求“搞好农村土地确权、登记、颁证工作”。在这一背景下,中国需要推进确权登记颁证工作,以解决数字不清、账实不符、关系不明等问题。2008年,在FAO和世界银行的资助下,中央农办、原农业部指导中国农业大学中国农村政策研究中心开展了“中国农村土地登记制度试点研究项目”。该项目研究组在广泛的国际、国内调研基础上,形成了“以航拍数据为基础,以实地测量为手段”开展农村土地确权登记颁证的试点思路,并于当年在安徽省肥东县石塘镇的火龙村完成了全国首个试点,形成了“中国农村土地登记制度国家发展战略报告”和“操作手册”,为下一步试点打下了基础。2009年,原农业部在全国选择了8个村开始最初试点,逐步探索推进农村土地确权。在此之后,除了2011年中央“一号文件”重点关注水利建设外,其他年份的中央“一号文件”都对农村土地确权工作做出了部署和安排。2009年的中央“一号文件”明确提出,要把土地的面积、空间位置和权属证书下发、颁布、落实到试点地区的农户。在登记试点过程中,包括测量仪器、人员配备、证书制定等方面产生了大量的费用。为解决这一难题,2010年的中央“一号文件”重点指出要将农村土地确权工作所产生的经费纳入国家财政预算体系,通过财政来解决庞大的经费问题。2011年原国土资源部、财政部与原农业部等三部门联合印发《关于加快推进农村集体土地确权登记发证工作的通知》,不仅要求继续推进承包地的确权登记颁证工作,也对其他地块(包括宅基地、建设用地)等的确权登记工作进行了重点强调。2009—2012年部分省份(地区)的试点取得了较大的成功并形成了一些地方可借鉴的实际确权案例。
从2013年起,为了降低确权成本,尽快完成全国范围内的大规模确权颁证工作,中国政府提出了农村土地确权的“五年计划”,即2013年中央“一号文件”明确提出,“用5年时间基本完成农村土地承包经营权确权登记颁证工作”。此外,针对确权试点中出现的面积不准、四至不清等问题,该文件进一步提出了明确的解决办法,即按照各地实践或者史料妥善解决确权中的面积和位置问题。2013年,中国农村承包地确权试点范围扩大,在已有试点的基础之上再次部署105个试点县。这在一方面使得确权过程中面临的问题更加复杂而多变,另一方面,试点地区不断探索出多元方案,总结出更为丰富的实践经验,为全面大规模开展农村土地确权登记颁证工作奠定了坚实的基础。
2.全面开展阶段:2014—2019年。2014年政府工作报告对未来5年(2014—2018年)开展这一浩大工程进行了具体部署。2014年,在全国3个整省和27个整县试点全面推进农地确权登记颁证工作,这标志着中国农村土地确权登记颁证工作正式进入全面开展阶段。

为解决确权模式问题,2014年中央“一号文件”进一步明确提出,各地可以依据地方实际情况选择“确权确地”的模式,也可采取“确权确股不确地”的模式,但后者的范围要严格控制,因此前者成为中国农村土地确权的主导模式。
确权确股不确地模式,实践中多发生在人地关系复杂的经济发达地区。部分发达地区股份制等的长期发展使得农户的地块、位置模糊化,难以进行划分和重新确定,因而可以通过确定集体经济组织中每个农户的股份多少,实行“按股分红”。例如在广东省珠海、深圳等地区采取的符合当地实际情况的确权模式。在这一模式下,农民不再拥有数量确切、四至清楚的土地,而是获得由集体土地资源、资产等量化计算出的股份,通过拥有的股份获得相应收益。确权确地模式则与之相反,要求将地块、位置等精确到每户甚至每个农民,并录入数据库。2015年中央“一号文件”的重要内容是扩大整省推进试点范围,总体要求确地到户。在2014年试点范围的基础上,再选择江苏、江西、湖北、湖南、甘肃、宁夏、吉林、贵州、河南等9个省(区)开展整省试点。2016年中央“一号文件”再次强调,扩大确权登记颁证整省推进范围。2018年中央“一号文件”要求,全面完成土地承包经营权确权登记颁证工作。到2018年年底,中国大多数省份已经完成农村承包地的确权登记颁证工作。2019年中央“一号文件”对做好确权收尾工作,妥善化解遗留问题作出部署,至此,中央部署的农村土地确权登记颁证这项史无前例的伟大工程“基本完成”。
截至2020年,中国农村承包土地确权登记办证率提升至96%以上,中国2838个县市区、3.4万个乡镇、55万多个行政村基本完成了承包土地的确权登记颁证工作,近2亿农户获得了土地承包经营权证书。2020年11月,国务院在北京召开了“全国农村承包地确权登记颁证工作总结暨表彰电视电话会议”。习近平总书记对此作出专门批示。会议对历时数年的农村承包地确权登记颁证工作进行了全面总结,并部署了未来改革方向。农村承包土地确权登记颁证工作的完成,极大地稳定了土地承包关系,有效保障了农民的土地财产权益,为推动农业农村现代化打下了坚实的基础。
(二)进一步改革方向
1.衔接二轮土地延包。2020—2024年的中央“一号文件”均对二轮土地延包作出了明确规定。在此期间,四川、河北等多个省份先后开展第二轮土地承包到期后再延长30年试点。2022年2月,农业农村部办公厅印发修改完善后的《农村土地(耕地)承包合同(家庭承包方式)示范文本》,为开展第二轮土地承包到期后再延长30年试点工作的地方提供了重要模板。2023年12月,全国农村土地承包合同网签系统上线运行,为开展二轮延包土地承包合同网签提供了重要平台。而在第二轮土地承包到期后确权证书的有效性这一问题上,《关于保持土地承包关系稳定并长久不变的意见》中有明确说明,即“以承包地确权登记颁证为基础,已颁发的土地承包权利证书,在新的承包期继续有效且不变不换,证书记载的承包期限届时作统一变更”。这就表明,根据中央部署,在已完成确权登记工作的基础上,各地将继续做好确权登记颁证的收尾工作,并保证在第二轮承包到期后,确权证书依然有效。当前,第二轮土地延包已经在安徽等7省份进行整省试点,预计2026年底将在全国范围内铺开全面试点工作。
2.细化农户承包权的继承权、收益权、退出权等权能与边界。在中国农地产权制度的改革进程中,细化农户承包权的各项权能及其边界至关重要。改革必须清晰界定“成员权”,明确承包权的主体资格与范围;进一步明晰继承权、收益权与成员权、退出权之间的交互关系与权利边界。此外,土地承包经营权作为用益物权,其核心地位不容忽视。现阶段,土地经营权的主要功能在于流转与抵押贷款,为进一步优化人地关系,需要清晰界定兼具用益物权和债权属性的土地经营权的内涵差别与权利边界(苏岚岚等,2018)。在实践中,应充分赋予农民集体和集体成员自治权,保障其自主性。总体而言,中国农地产权的细化并非一蹴而就,颁发确权证书只是其中的一步,仍需在未来的探索中逐步完善。从现实情况看,这一改革之路仍然漫长且充满挑战,需要政府、学术界和农民共同努力,以实现农地产权制度的持续优化和农村社会的繁荣稳定。
3.强化农地确权登记颁证产权制度与延包方案深度融合。中国已经基本完成农村承包土地确权、登记、颁证工作,但这并不是万能解药,也没办法解决二轮承包到期时点“人地不匹配”的现实矛盾。如果是采取“直接顺延”的方式,虽然不用再“修正”刚刚完成的确权证书以及系统数据,但却会因为土地的长期固化而打破“人人有份”的集体成员习俗或者早已经深入人心的制度,部分缺地农民会丧失基本的生存保障,进而引发不可预见的人地矛盾。如果采用“为缺地人口补偿或者调地”的方式进行顺延,那么确权证书就不得不被修正,因此亟需完善相关衔接的配套措施。从根本上讲,土地确权登记颁证的主要作用是增加地权的安全性,稳定农民预期,使其放心投入,进而改善土地地力,它并非保障国家粮食安全和全面推进乡村振兴的终极答案。土地确权登记颁证应被看作是明晰产权关系、建立现代化土地管理系统的一个重要政策工具,是发展的手段而不是目标。下一步,应在确权颁证的基础上,坚持家庭承包经营为基础、统分结合的双层经营体制,完善“三权分置”制度体系,为实现中国式农业农村现代化打下坚实的基础。
【参考文献略】
作者单位:中国农业科学院农业经济与发展研究所;中国乡村发现网转自:《农经》2026年第1期

(扫一扫,更多精彩内容!)
