钱琳,孔月.乡村振兴战略下农村扶贫项目资产管理与运营——以K村为例[J].中国乡村发现,2025,(04):116-122.
扶贫项目资产是指扶贫资金或非货币形态的扶贫行为在未来可以为相关贫困村或贫困户创造出收益所形成的资产。党和国家在全面建成小康社会、精准扶贫、乡村振兴工作上做出巨大战略部署并实现历史性成果。2025年是巩固落实脱贫攻坚成果与乡村振兴有效衔接的关键节点,科学推进扶贫项目资产的后续管理与效能提升,对于破解相对贫困长效机制建设、激活乡村内生发展动力具有重要现实意义。
一、扶贫项目资产管理现状
基于云南省砚山县K村进行实地考察调研,选取该村研究原因在于K村是一个以壮族、彝族人口为主的少数民族脱贫村,在脱贫攻坚期间,该村在党组织的领导下,在多个单位的精准帮扶下实现全面脱贫,并取得较好的成绩。目前该村面临着扶贫项目资产后续管理管理的困境。
(一)扶贫项目资产的分类
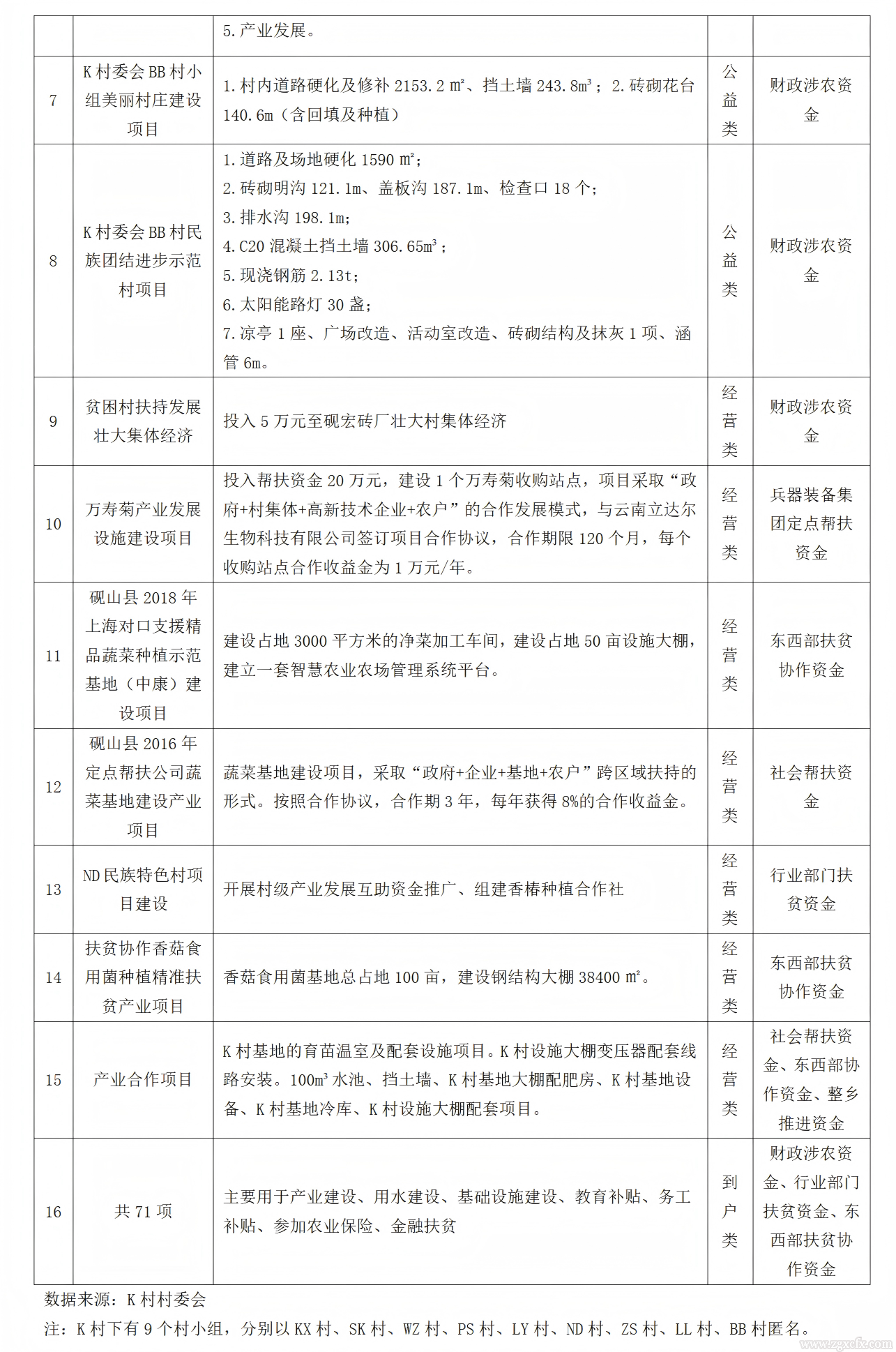
K村扶贫项目资产分为公益类项目资产、到户类项目资产和经营类项目资产。到户类项目资产主要包括产业发展、基础设施建设、金融扶贫等项目,其特点在于涉及的主体少,产权相对清晰,管理流程相对简单,由农户自行管理维护;公益类项目资产主要包括村基础设施建设,如道路施工、人居环境提升等项目,其特点在于实施主体相对较多,资产形成和移交环节相对复杂;经营类项目资产主要包括项目投资,通过农村合作社进行合作运营,增加村集体经济收入,其特点在于管理复杂。截至2024年12月底的统计数据,K村到户类项目资产有71项,总价值11926.663万元;公益类项目资产有8项,总价值348.1万元;经营类项目资产有8项,总价值1293.05万元。表1为K村扶贫资产项目统计表。


(二)K村扶贫项目资产的管理主体与监督方式
K村扶贫项目资产的管理主体是K村村委会,跨乡级的项目资产则由乡政府管理,跨县级的项目资产则由砚山县政府管理。村级经营类项目资产则由K村委会管理,村级农村合作社参与运营。
这些项目资产的监督方为K村监委会,监委会参照县、乡两级对扶贫项目资产的管理要求,形成村级项目资产监督管理制度,并按制度进行排查监管,每月由K村监委书记带队检查扶贫项目,检查时要有1名K村监委委员1名和1名记录员,并对检查进行记录。
每年K村监委会对项目资产进行盘查,并进行公示。这些扶贫项目资产分布在K村的9个村小组,各村小组的所属项目资产由村小组党支部进行管理,其中党支部书记和党支部委员是主要管理成员,每年K村监委会到各村小组进行项目资产清点,并记录好项目资产的损耗,由各村小组党支部书记签字后在所在村小组进行公示。
(三)K村扶贫项目资产的盈利现状
由于到户类项目资产和公益类项目资产的特性,经营类项目资产是主要盈利项目。目前K村能够实现盈利的项目资产有砚宏砖厂项目、万寿菊项目和蔬菜基地项目。2024年所有项目到账10万元左右,K村扶贫项目资产的盈利主要用于为突发困难的家庭提供临时救助;村民分红;举办村中重大节日活动或用于宣传,符合《中央财政专项扶贫资金管理办法》的相关要求。
二、扶贫项目资产管理的优点与不足
从对K村的实地调研及综合分析来看,该村在扶贫项目资产管理具备值得肯定与借鉴的优点,主要体现在三个方面:一是资产底数明晰,登记管理规范有序。K村在扶贫项目资产管理工作中进行精细化管理,村两委及相关工作人员通过全面走访,对村内所有扶贫项目资产进行了细致的统计,具有完善的登记制度,对每一项扶贫项目资产进行了详细分类与记录,形成了内容详实、条理清晰的资产台账。
二是监管机制健全,清查公示执行到位。K村重视扶贫项目资产的监管工作,形成了以村两委为主导,村民监督委员会、村民代表共同参与的监管格局。村两委作为第一责任主体,负责统筹协调资产监管工作,村民监督委员会充分发挥监督职能,对资产管理的各个环节进行全程监督,确保各项工作规范开展。在监管措施上,K村每年定期盘查,由村监委组织人员对资产的数量、质量、使用状况等进行详细核实,确保账实相符。每月则根据工作需要和实际情况开展检查,检查后将扶贫项目资产的管理情况、使用情况等重要信息,通过村务公开栏、群众会等多种渠道及时向村民公开,接受村民的监督与质询。设立意见反馈渠道,鼓励村民对公示内容提出疑问和建议,对村民反映的问题及时进行调查核实并回复处理结果,真正做到了公开透明、民主管理。
三是资产损耗合理。K村扶贫项目固定资产在长期使用过程中,损耗处于正常范围,这充分体现了项目前期规划的科学性、建设过程的质量把控以及后期维护的有效性,K村注重加强对固定资产的日常维护,定期对资产进行保养和维修,及时发现并处理潜在的安全隐患和故障问题,确保资产始终处于良好的运行状态。此外,村民对基础设施的使用也较为爱护,积极参与资产的维护与管理。这种村民与村集体共同参与、共同维护的良好局面,进一步延长了扶贫项目固定资产的使用寿命,降低了资产损耗率,提高了资产的使用效益。
扶贫项目资产管理的不足。K村在扶贫项目资产后续管理中存在普遍性问题,一是经营类扶贫项目收益不可观,不能成为增加农民收入、村集体收入、促就业的主要方式,其核心原因在于K村委会和村上的农村合作设的经营经验有限,且在项目申报时未做好经营风险防控。二是经营类项目资产特色不突出,简单粗放,发展可持续性不强,其核心问题在于同质化严重,市场竞争力弱,商品附加值低。三是扶贫项目资产的推进力度衰退,存在“重投入轻维护”现象,如香椿项目,该项目共划拨资金20万元,目前香椿种植成活率不高,无法形成量产,影响后续投资管理的信心,其核心问题在于责任主体虚化,考核机制缺失,社会资本参与不足等深层次矛盾。
三、优化扶贫项目资产管理的建议
构建“三链融合”市场化运营体系。“三链融合”市场化运营体系聚焦于产业链整合、价值链延伸与供应链优化三大核心环节,旨在全方位提升农产品附加值,为K村扶贫项目资产注入强劲的市场活力。在产业链整合方面,深入剖析K村现有农产品产业布局,梳理从种植、养殖到加工、销售的全流程环节,打破各环节间的壁垒与割裂状态。价值链延伸则着重于挖掘农产品的潜在价值,开发高附加值产品。除了传统的鲜果销售,引导企业研发水果罐头、果汁饮料、果脯等深加工产品,并设计具有地方特色的包装,提升产品文化内涵与市场吸引力。同时,发展农产品观光旅游、采摘体验等衍生服务,将农业与旅游业有机结合,进一步拓宽价值创造空间。供应链优化聚焦于提升农产品的流通效率与质量保障。加强与电商平台、大型商超的合作,构建线上线下融合的销售网络,拓宽销售渠道,减少中间环节,让农产品更直接地触达消费者。
为解决K村村委会和合作社经营经验不足的问题,积极聘请专业职业经理人经营扶贫项目资产。在经营性资产风险防控上,建立“经营风险准备金”制度。按照项目收益的3%计提集体风险补偿金,这部分资金将专项用于应对项目运营过程中可能出现的突发风险。同时,购买“扶贫风险资产综合保险”,有效降低项目因风险造成的损失,保障扶贫项目资产的稳定运营。
打造“三化协同”差异化发展路径。“三化协同”差异化发展路径从地域文化赋能、生态价值转化、科技场景创新三个维度入手,为K村扶贫项目资产打造独具特色的发展模式,提升市场竞争力。地域文化赋能方面,深度挖掘K村的历史文化、民俗风情等地域文化元素,打造具有鲜明地方特色的“一村一IP”。例如,结合当地传统的棒棒灯、大刀舞、节庆活动等,设计独特的品牌形象与宣传口号。积极注册地理标志商标,将K村的特色农产品与地域文化紧密绑定,形成品牌效应。生态价值转化聚焦于K村丰富的生态资源,开发“碳汇项目”。充分利用当地生态系统,通过植树造林、实地保护等措施,增加森林碳汇量,形成可交易的汇碳资产。与相关企业、机构合作,参与碳汇交易市场,将生态优势转化为经济优势。科技场景创新立足K村“庭院经济”的基础,进行全面升级。建设“数字农业示范基地”,引入物联网、大数据、人工智能等先进技术,实现农产品的精准种植、养殖与管理。在“庭院经济”中,推广“庭院经济+云认养”新模式。消费者可以通过线上平台,认养K村农户庭院中的果树、家禽等,实时了解认养对象的生长情况,参与种植、养殖过程。农户则按照消费者的要求进行精心照料,收获的农产品直接配送给消费者。这种模式不仅让庭院经济走进大众视野,走进消费者生活,增加了农产品的销售渠道与附加值,还促进了城乡之间的互动与交流,为乡村振兴注入新的活力。
实施“四维驱动”动态管理机制。“四维驱动”动态管理机制围绕责任主体、资金保障、监督主体和参与主体四个关键维度展开,构建全方位、多层次的管理体系,确保K村扶贫项目资产的持续健康发展。强化责任主体责任是管理机制的基础。制订村级《扶贫资产后续管理实施细则》,明确村委、经营主体、农户三方的权责清单。村委负责统筹协调、政策落实与监督指导;经营主体承担项目的具体运营与管理责任,确保项目实现预期效益;农户则积极参与项目的生产与维护,共享项目发展成果。实行“资产管理终身责任制”,无论相关人员岗位如何变动,都要对所管理的扶贫资产负责到底,增强责任意识与担当精神。
资金保障升级是扶贫项目资产持续发展的关键。设立村级“扶贫项目资产维护专项基金”,按照项目收益的5%计提,同时配套财政补贴形成资金池。这部分资金将专项用于扶贫项目资产的日常维护、设备更新、技术改造等方面,确保资产始终处于良好的运行状态。此外,积极探索资产证券化路径,将优质经营性资产进行打包,发行收益凭证,募集社会资本。监督机制进一步完善是保障扶贫项目资产规范运营的重要手段。
在现有监督制度的基础上,将审计结果和后续项目申报挂钩。对于在审计中发现存在管理不规范、资金使用不当等问题的项目,暂停其后续项目申报资格,并责令限期整改。通过这种方式,强化对扶贫项目资产的监督力度,确保资金使用安全、合规,项目运营高效、透明。扩容参与主体是推动扶贫项目资产创新发展的重要力量。
设立村级“扶贫资产认领计划”,吸引返乡青年、乡贤等以技术、资金入股。返乡青年具备新知识、新技能与新思维,能够为扶贫项目带来创新理念与发展思路;乡贤则拥有丰富的社会资源与人脉关系,可以为项目发展提供有力支持。对优秀经营主体给予信贷贴息,降低其融资成本,鼓励其扩大生产规模、提升技术水平,进一步激发市场活力,促进K村扶贫项目资产的可持续发展。
作者单位:钱琳,文山学院组织部;孔月,文山学院经济管理学院;来源:《中国乡村发现》2025年4期

(扫一扫,更多精彩内容!)
